Skip to content

dahuoyzs/javaagent-demo

Folders and files

NameName
Last commit message
Last commit date

Latest commit

 

History

3 Commits
 
 
 
 
 
 
 
 
 
 
 
 

Repository files navigation

Java Agent教程

简介

Java Agent是在JDK1.5以后,我们可以使用agent技术构建一个独立于应用程序的代理程序(即为Agent),用来协助监测、运行甚至替换其他JVM上的程序。使用它可以实现虚拟机级别的AOP功能。

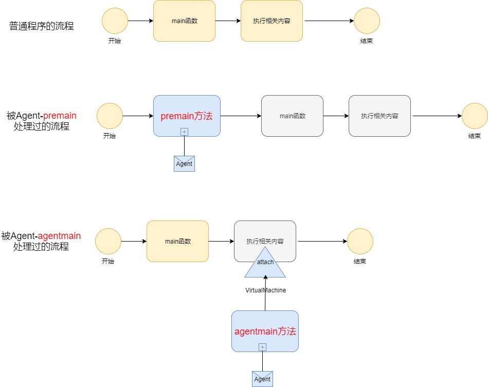
Agent分为两种,一种是在主程序之前运行的Agent,一种是在主程序之后运行的Agent(前者的升级版,1.6以后提供)。

JavaAgent的作用

Agent给我们程序带来的影响.jpg

Java-Agent

使用Agent-premain方法影响的程序效果图.jpg

image-20200802151946748

使用Agent-agentmain方法影响的程序效果图.jpg

image-20200802153238246

JavaAgent相关的API

在java.lang.instrument包下 给我们提供了相关的API

而最为主要的就是Instrumentation这个接口中的几个方法

image-20200802151335773

public interface Instrumentation {
    
    /**
     * 添加Transformer(转换器) 
     * ClassFileTransformer类是一个接口,通常用户只需实现这个接口的  byte[] transform()方法即可;
     * transform这个方法会返回一个已经转换过的对象的byte[]数组
     * @param transformer            拦截器
     * @return canRetransform        是否能重新转换
     */
 	void addTransformer(ClassFileTransformer transformer, boolean canRetransform);    

    /**
     * 重新触发类加载,
     * 该方法可以修改方法体、常量池和属性值,但不能新增、删除、重命名属性或方法,也不能修改方法的签名
     * @param classes           Class对象
     * @throws  UnmodifiableClassException       异常
     */
    void retransformClasses(Class<?>... classes) throws UnmodifiableClassException;

    /**
     * 直接替换类的定义
     * 重新转换某个对象,并已一个新的class格式,进行转化。
     * 该方法可以修改方法体、常量池和属性值,但不能新增、删除、重命名属性或方法,也不能修改方法的签名
     * @param definitions           ClassDefinition对象[Class定义对象]
     * @throws  ClassNotFoundException,UnmodifiableClassException       异常
     */
    void redefineClasses(ClassDefinition... definitions)throws  ClassNotFoundException, UnmodifiableClassException;

    /**
     * 获取当前被JVM加载的所有类对象
     * @return Class[]        class数组
     */
    Class[] getAllLoadedClasses();
}

后面我们会在代码中具体用到这些方法。在详细说明。

Java官方文档对Agent的解释-译

JavaAgent教程

JavaAgent环境准备

JavaAgent-premain方法1-初探

JavaAgent-premain方法2-实现修改代码逻辑

JavaAgent-premain方法3-实现方法耗时统计

JavaAgent-agentmain方法1-实现运行时修改程序

JavaAgent-agentmain方法2-实现动态修改日志界别

JavaAgent特性实现热加载

几种class文件的处理方法

参考链接

About

几个javaagent的小栗子

Resources

Stars

Watchers

Forks

Releases

No releases published

Packages

No packages published

Languages